近日,园艺科学与工程学院胡大刚教授领衔的苹果果实品质形成与保持应用团队在国际著名学术期刊《New Phytologist》在线发表了题为“Ethylene inhibits malate accumulation in apple by transcriptional repression of aluminum-activated malate transporter 9 via the WRKY31-ERF72 network”的研究论文,博士生王佳慧为论文第一作者,胡大刚教授和美国康奈尔大学程来亮教授为共同通讯作者,山东农业大学为论文第一完成单位。
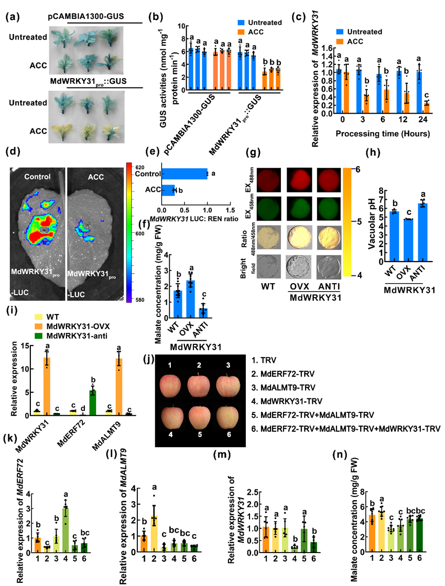
苹果(Malus domesticaBorkh.)是世界四大水果之一,由于苹果的成熟期较为集中,并且苹果是典型的呼吸跃变型果实,在采后有一个明显的后熟过程,对果实的耐贮性要求更高。在果实成熟及采后贮藏过程中,乙烯对苹果果实品质及贮藏性能均具有显著影响。并且在苹果采后贮藏过程中,乙烯是影响苹果果实后熟及导致果实品质和贮藏性能下降的重要影响因子。因此,如何降低乙烯的释放,是采后贮藏及果实冷链运输的关键。乙烯可以显著导致苹果酸降解,但参与其中的具体基因及决定该过程的分子调控机制一直没有被解决,这对研发和创新苹果采后果实保酸技术造成很大困扰。
该研究通过转录组测序和反向染色质免疫共沉淀等技术,研究发现了乙烯信号转导通路末端元件MdERF72的下游靶基因MdALMT9。研究表明MdERF72转录抑制MdALMT9表达,从而减少液泡有机酸积累。由于MdALMT9编码铝离子激活的苹果酸转运蛋白,是调控苹果果实酸度的主效基因,因此MdERF72通过调控MdALMT9表达进而降低苹果果实有机酸含量。
进一步以MdERF72蛋白为诱饵,利用酵母双杂交筛库实验,获得一个与MdERF72互作的WRKY家族转录因子MdWRKY31,并且MdERF72与MdWRKY31蛋白间的相互作用,缓解了MdERF72对MdALMT9的转录抑制活性。除了蛋白间的相互作用,MdWRKY31也可以直接结合MdERF72和MdALMT9的启动子,分别在转录水平抑制MdERF72和激活MdALMT9基因表达。最终,提出乙烯通过抑制MdWRKY31表达,抑制其与MdERF72和MdALMT9的调控和相互作用,进而直接和间接降低了MdALMT9表达,导致液泡中苹果酸积累减少和果实酸度降低,降低苹果果实风味和贮藏性能。

图1 乙烯诱导的WRKY转录因子MdWRKY31提高苹果果实中苹果酸含量
基于上述揭示的分子调控机制,该团队研发了适用于苹果采后贮藏维持果实苹果酸含量的技术,并申请了国家发明专利。切实将基础理论研究成果转化为应用技术,服务于苹果产业发展。

图2 乙烯调控苹果果实苹果酸降低的工作模型
该研究得到了国家重点研发计划项目、国家自然科学基金优秀青年基金、面上基金和山东省优秀青年基金的资助和支持。
编 辑:万 千
审 核:贾 波








