近日,动物科技学院王中华教授团队在《FASEB Journal》在线发表了题为“Integration of transcriptomics and metabolomics provides metabolic and functional insights into reduced insulin secretion in MIN6 β-cells exposed to deficient and excessive arginine”的研究论文。徐连彬博士为该论文的第一作者,王中华教授为该论文的通讯作者。
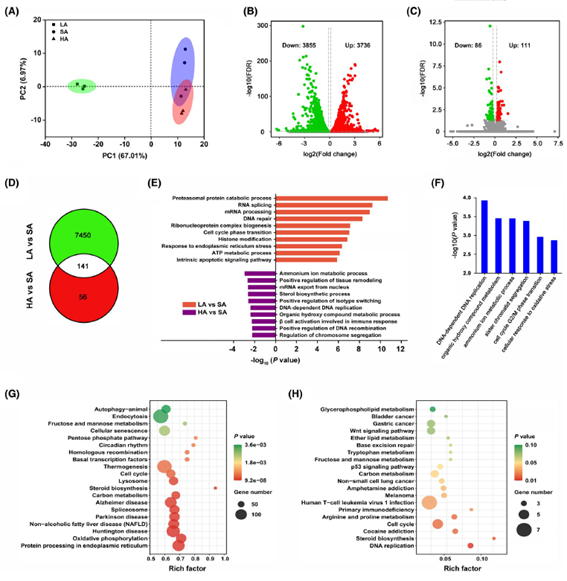
精氨酸是胰岛素分泌的一个较强刺激因子。然而,慢性精氨酸代谢与β细胞功能和胰岛素分泌之间的联系尚缺乏一定认识。该研究发现,精氨酸缺乏抑制了β细胞的葡萄糖摄入和线粒体氧化磷酸化,但促进了游离脂肪酸的生成和β-氧化。反之,过量精氨酸处理引起β细胞氨基酸的代谢紊乱和活性氧生成增加,并最终导致了胰岛素的分泌下降。缺乏和过量精氨酸同时诱导了β细胞内质网应激并改变了凋亡相关基因的表达,进而损伤了细胞功能并减少了葡萄糖刺激的胰岛素分泌。

图1. 缺乏或过量精氨酸对大鼠β细胞转录表达谱的影响
以上研究结果系统的揭示了不同精氨酸供给下β细胞的转录和代谢变化机制,为深入解析氨基酸诱导的“代谢-分泌”耦连机制提供了新见解。
该研究得到了国家自然科学基金和国家现代农产业技术体系专项的资助。
论文链接:https://faseb.onlinelibrary.wiley.com/doi/epdf/10.1096/fj.202101723R
编 辑:万 千
审 核:贾 波








