胚乳是玉米籽粒的主要部分,承担了储藏营养的功能。通过研究胚乳的发育过程,能够揭示影响淀粉合成、蛋白质储存等营养成分积累的分子机制,从而为提高玉米的营养质量提供理论基础。这对于玉米品种的改良,尤其是在提高产量和提高粮食质量方面,具有重要意义。
近日,生命科学学院刘红军团队、中国科学院分子植物科学卓越创新中心巫永睿团队和中山大学史俊鹏团队在《The Plant Journal》在线发表了题为“Uncovering chromatin accessibility dynamics in early maize endosperm and seed coat differentiation”的研究论文(http://dx.doi.org/10.1111/tpj.70316)。该论文揭示了玉米胚乳发育过程中的染色质开放性动态,为理解玉米籽粒发育提供了重要的理论依据。
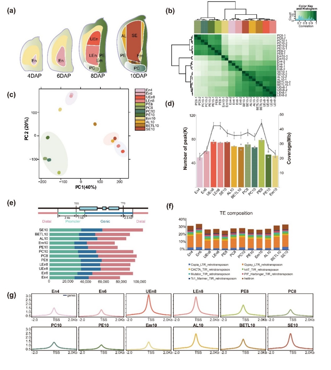
本研究选取了授粉后4-10天的胚乳和种皮作为研究样本,涵盖了从细胞化完成到灌浆启动这一关键发育阶段。研究团队通过整合RNA-seq和ATAC-seq等多组学分析方法,首次绘制了胚乳发育过程中染色质开放性的动态图谱。此研究不仅加深了对玉米胚乳发育机制的理解,还为植物发育生物学提供了新的研究思路和方向,具有重要的理论意义和实际应用价值。

通过转录因子结合位点富集分析和原生质体转录激活验证,团队成功鉴定了调控储藏物质合成的关键转录网络。揭示了胚乳与种皮之间存在协同的转录调控模式,突破了以往对各组织分工独立的理解。创新性地使用F1杂交果穗的Mn1位点分型技术,证实了Mn1 mRNA存在从子代胚乳向母本种皮的反向运输现象。这一发现打破了传统的母本-子代单向物质运输的认知,为植物生殖发育研究提供了全新的视角。
生命科学学院刘红军教授,中国科学院分子植物科学卓越创新中心王婕琛副研究员,中山大学史俊鹏副教授为该论文的共同通讯作者,硕士研究生李梦瑶、范晓星和博士研究生李晓寒为共同第一作者。该研究得到了‘科技创新2030-重大项目’、国家重点研发计划、国家自然科学基金等项目的资助。
编 辑:万 千
审 核:贾 波








